【检验新技术】胃功能三项检查——准确诊断早期胃癌的利器

2018-06-26234

   我们都知道,胃癌发生分为五部曲,如下图所示:

 

  如果把疾病控制在早期胃癌之前的任何一个状态,并加以干预,定期复查,就可以很好的预防胃癌的发生。而在沿海地区胃癌患者确诊时多数已为中晚期,早诊断、早治疗对患者预后尤为重要。

  胃癌预防——筛查手段是关键

  目前,胃镜结合胃黏膜活检是诊断胃癌的金标准,但检查为侵入性,不适用于普查和筛查。因此迫切需要简便、快速、重复性好、非介入性、便于动态监测的检查方法作为胃癌筛查手段,以及在萎缩性胃炎阶段予以诊断并监测病变发展变化。

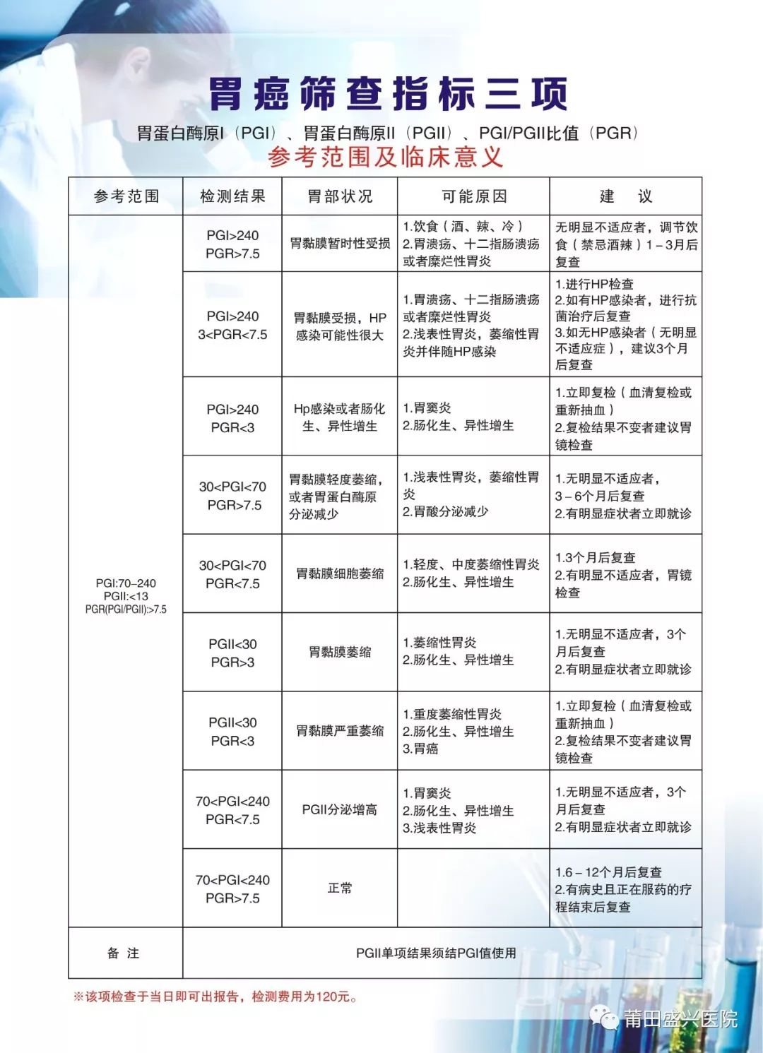
  因此,我院检验科为给临床诊疗提供依据,近日开展了胃蛋白酶原I、胃蛋白酶原II的胃功能三项检测,检测手法为非侵入性,通过抽取人静脉血2~3ml(空腹),用血液标本进行检测,是一项无创、无痛、安全、经济的胃病检测方法,费用只要120元。其结果可反映胃粘膜的功能变化,如感染、炎症、溃疡、出血、萎缩、癌前病变及胃癌,是胃良性疾病和恶性病变一可靠的指标,也是治疗观察愈后的指标,更是准确诊断早期胃癌的利器。

  因为这项检测不但可以进一步减少早期胃癌的漏诊率,而且在临床上可根据检测结果,发现明显异常,及时采取进一步行内镜精细检查,这样不仅可减少病人痛苦、医疗资源浪费,更能提高早期胃癌诊断率。

 

自助挂号
患者姓名:
联系方式:
留言内容:

QQ咨询:1003080783 免费热线:0594-5566666

地址:莆田市秀屿区笏石镇顶城路1368号网站地图

闽ICP备14020435号

返回顶部